Номер 6.3, страница 16 - гдз по геометрии 7-9 класс сборник задач Кононов, Адамович

Геометрия, 7-9 класс Сборник задач, авторы: Кононов Сергей Гаврилович, Адамович Тамара Антоновна, Ефимцева Ирина Валерьяновна, Ячейко Таиса Владимировна, издательство Народная асвета, Минск, 2023

Авторы: Кононов С. Г., Адамович Т. А., Ефимцева И. В., Ячейко Т. В.

Тип: Сборник задач

Издательство: Народная асвета

Год издания: 2023 - 2025

Цвет обложки: синий, розовый с треугольником

Допущено Министерством образования Республики Беларусь

Популярные ГДЗ в 7 классе

7 класс. Параграф 6. Смежные углы. Вертикальные углы - номер 6.3, страница 16.

№6.3 (с. 16)
Условие. №6.3 (с. 16)
скриншот условия
Геометрия, 7-9 класс Сборник задач, авторы: Кононов Сергей Гаврилович, Адамович Тамара Антоновна, Ефимцева Ирина Валерьяновна, Ячейко Таиса Владимировна, издательство Народная асвета, Минск, 2023, страница 16, номер 6.3, Условие

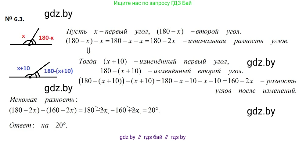
6.3. Один из двух смежных углов увеличился на $10^\circ$. На сколько градусов изменилась разность полученных смежных углов?

Решение 1. №6.3 (с. 16)
Геометрия, 7-9 класс Сборник задач, авторы: Кононов Сергей Гаврилович, Адамович Тамара Антоновна, Ефимцева Ирина Валерьяновна, Ячейко Таиса Владимировна, издательство Народная асвета, Минск, 2023, страница 16, номер 6.3, Решение 1
Решение 2. №6.3 (с. 16)
Геометрия, 7-9 класс Сборник задач, авторы: Кононов Сергей Гаврилович, Адамович Тамара Антоновна, Ефимцева Ирина Валерьяновна, Ячейко Таиса Владимировна, издательство Народная асвета, Минск, 2023, страница 16, номер 6.3, Решение 2
Решение 3. №6.3 (с. 16)

Пусть два смежных угла равны $\alpha$ и $\beta$. По определению смежных углов, их сумма составляет $180^{\circ}$:

$\alpha + \beta = 180^{\circ}$

Согласно условию задачи, один из этих углов увеличился на $10^{\circ}$. Предположим, что увеличился угол $\alpha$. Новый угол, который мы обозначим $\alpha'$, будет равен:

$\alpha' = \alpha + 10^{\circ}$

Так как полученные углы также являются смежными, их сумма по-прежнему равна $180^{\circ}$. Обозначим второй новый угол как $\beta'$. Тогда:

$\alpha' + \beta' = 180^{\circ}$

Подставим в это равенство выражение для $\alpha'$ и найдем $\beta'$:

$(\alpha + 10^{\circ}) + \beta' = 180^{\circ}$

$\beta' = 180^{\circ} - \alpha - 10^{\circ}$

Поскольку из первоначального условия $\beta = 180^{\circ} - \alpha$, мы можем переписать выражение для $\beta'$ следующим образом:

$\beta' = (180^{\circ} - \alpha) - 10^{\circ} = \beta - 10^{\circ}$

Таким образом, если один смежный угол увеличивается на $10^{\circ}$, то другой обязательно уменьшается на $10^{\circ}$.

Теперь сравним разность углов до и после изменения.

Первоначальная разность углов: $d_1 = \alpha - \beta$.

Новая разность углов: $d_2 = \alpha' - \beta'$.

Подставим значения новых углов:

$d_2 = (\alpha + 10^{\circ}) - (\beta - 10^{\circ}) = \alpha + 10^{\circ} - \beta + 10^{\circ} = (\alpha - \beta) + 20^{\circ}$

Мы видим, что $d_2 = d_1 + 20^{\circ}$.

Это означает, что разность углов увеличилась на $20^{\circ}$. Если бы мы изначально вычисляли разность как $\beta - \alpha$, то она бы уменьшилась на $20^{\circ}$. В обоих случаях величина изменения разности составляет $20^{\circ}$.

Ответ: Разность полученных смежных углов изменилась на $20^{\circ}$.

Помогло решение? Оставьте отзыв в комментариях ниже.

Присоединяйтесь к Телеграм-группе @gdz_by_belarus

Присоединиться

Мы подготовили для вас ответ c подробным объяснением домашего задания по геометрии за 7-9 класс, для упражнения номер 6.3 расположенного на странице 16 к сборнику задач 2023 года издания для учащихся школ и гимназий.

Теперь на нашем сайте ГДЗ.ТОП вы всегда легко и бесплатно найдёте условие с правильным ответом на вопрос «Как решить ДЗ» и «Как сделать» задание по геометрии к упражнению №6.3 (с. 16), авторов: Кононов (Сергей Гаврилович), Адамович (Тамара Антоновна), Ефимцева (Ирина Валерьяновна), Ячейко (Таиса Владимировна), учебного пособия издательства Народная асвета.